2026美加墨世界杯球队名单是否免费
2026美加墨世界杯球队名单信息免费吗 深度解析观赛时代的“数据焦虑”
在信息极度发达的今天,球迷最关心的早已不只是“谁拿冠军”,而是从预选赛开始就密切追踪每一支球队的动态。尤其是到了大赛临近时,“2026美加墨世界杯球队名单是否免费”成了搜索热词。很多人担心名单、阵容、详细数据会不会被平台“锁”在付费墙后,只能通过订阅或会员才能完整查看。其实,这个问题背后真正折射的是一个更大的话题——在全球体育商业化愈演愈烈的背景下,球迷到底还能免费获得多少高质量信息,以及哪些内容必然会进入商业运营体系。
球队名单究竟指的是什么

讨论“是否免费”之前,首先要弄清楚“2026美加墨世界杯球队名单”到底包含哪些层次的内容。狭义上,球队名单一般是指各参赛国向国际足联正式提交的最终26人大名单,这类名单通常会列出球员姓名、年龄、位置、所属俱乐部等基础信息。广义上,许多球迷所说的“名单”其实还包括预选赛阶段的大名单变动历史、备战期的初选和淘汰情况、热身赛的首发与替补配置,甚至包含主教练对某些球员角色的战术定位说明。如果从数据服务的角度再往深挖,还会延伸到球员近几个赛季的详细技术统计、热区图、跑动距离、伤病记录以及与对位球员的历史交锋表现等。这些不同层级的信息,免费与否的答案往往并不一致。
官方信息发布原则上是免费获取
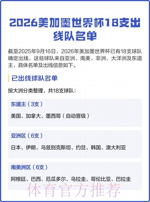
按照过往世界杯的惯例,国际足联以及各国足协对基础信息采取的是开放策略。也就是说,一旦某支球队的正式参赛名单通过审核,国际足联官网、赛事官方App以及各国足协官网都会同步公布,这类信息几乎不可能被完全“藏”到付费区。出于公平性和公信力考量,世界杯这样的顶级赛事必须保证所有媒体、观众都能同步获得至少最核心的名单信息。以往多届世界杯球队阵容的公布时间、名单细节、球衣号码等内容,媒体报道的源头都是公开的官方公告,而不是某个需要付费解锁的信息源。如果问题限定在“能不能免费知道哪些国家参加2026美加墨世界杯、26人都有谁”这一层面,答案是明确的 这部分信息对公众是免费开放的。
从免费名单到付费内容的分野
真正容易引起误解的是名单之外衍生内容的商业化程度。简单一份“26人名单”固然免费,但球迷实际需求往往更复杂。例如,看球前想系统了解一个小组所有球队的阵容结构、主力替补的竞争、战术体系与阵容名单之间的关系,以及和之前大赛阵容的对比变化,这些往往需要专业媒体和数据机构进行深度加工。一部分媒体会把这些解读以专题文章、数据报告、长篇视频的形式呈现,通常会采用免费加广告的模式来覆盖制作成本。但也有不少专业平台会采用会员付费策略,例如:只有付费用户才能查看每名入选球员的详细数据档案、过去五年在联赛和国家队的表现、多个维度的综合评分等。“2026美加墨世界杯球队名单是否免费”就被拉伸为“围绕名单展开的高附加值内容是否免费”,答案自然就复杂起来。
媒体与数据平台为何要引入收费机制

从商业逻辑看,球队名单本身属于硬性公开信息,媒体和平台在这一块并不具备独占优势。但在数据采集、清洗和分析的环节,他们投入了大量人力与技术成本,尤其是围绕世界杯这样周期较长、关注度空前的赛事,平台会提前很久就建立数据库、搭建可视化系统、开发智能推荐和预测模型。为了实现可持续运营,就需要通过付费订阅、增值服务或者定制化数据接口来回收成本。有些平台采用“基本名单免费 高级数据收费”的层级设计,比如开放球队和球员名单、常规赛程,但把包含详细技术统计、历史对比、即时可视化图表、战术动画解析的板块纳入付费区域。对普通球迷来说,免费名单足以满足“知道谁入选”这一基础需求;但对专业从业者、数据分析师或者重度球迷而言,更精细的数据自然愿意付费获取。这也解释了为什么围绕“2026美加墨世界杯球队名单”这一看似简单的话题,会出现“有人说完全免费 有人又强调需要开会员”的看法分歧。
典型案例 免费名单如何被做成“付费产品”
可以参考上届世界杯以及欧洲杯的操作模式,不少大型数据网站会在球队公布最终名单之后,制作球队阵容全景图,其中不仅标注了位置、俱乐部,还按照球员市值、能力评分、伤病风险等指标进行可视化分布。名单本身来自公开渠道,但生成的图表、分析结论、可互动界面是平台独家开发的成果,因此被纳入付费服务。还有平台会基于名单推演出多种可能的首发组合与阵型变化,为每一种组合配上预期进攻效率、防守强度甚至定位球威胁值等复杂指标,这些内容远远超出一般新闻报道,更像是面向专业教练或博彩行业的分析工具。类似的例子说明,在“名单”被数字化和结构化之后,可以衍生出层层“再创造”,而再创造部分往往是收费的核心。这也是球迷在搜索“2026美加墨世界杯球队名单是否免费”时容易产生的困惑——名单可以免费看到,但想要“看懂”名单,就要考虑是否为更专业的分析买单。
不同用户群体的现实选择
从使用场景划分,围绕2026美加墨世界杯球队名单的信息需求大致可以分为三类。第一类是轻度球迷,他们只想知道自己喜欢的球星有没有入选、某个热门国家大致谁上场,偶尔转发一下阵容图,对详细数据不敏感。对于这类用户,完全可以依靠国际足联、各国足协和主流体育媒体的免费资讯来满足需求,无需担心“看不到名单”。第二类是资深球迷,希望在赛前做好研究,预测小组出线情况、淘汰赛对位优势。这一层面可能需要参考一些半专业分析、球员评分榜单、伤病概率评估等。市面上会存在“基础版免费 进阶版收费”的模式,用户可以灵活选择,例如先用免费版锁定基本判断,再考虑是否开通短期会员。第三类是专业用户,包括数据分析师、体育记者、球队情报人员甚至部分研究机构,他们需要结构化数据、历史回溯、跨联赛的对比分析,以及快速更新的API接口。对于这类群体,“名单是否免费”已不是核心问题,他们更关注的是数据的完整性、更新速度与授权范围,大多会直接采购商业数据库服务。
信息碎片化时代的“免费陷阱”与版权边界

另一个需要警惕的问题是,随着社交媒体的发展,关于2026美加墨世界杯球队名单的信息会呈现出前所未有的碎片化形态。很多账号会抢先发布“非官方预测名单”,甚至在最终名单公布前几天就声称拿到“内部消息”,通过吸引关注和流量获利。表面上看,这些“名单”是免费呈现的,但实质上可能存在准确性与版权双重风险。一方面,未确认的流言名单容易误导球迷,对球员本人也可能产生舆论压力;部分账号未经授权大量搬运官方图像与专业媒体制图,对原始内容提供者不公平。真正负责的做法应当是基于已公开信息进行合理解读,并严格标注来源,避免将免费和无序混为一谈。对普通球迷而言,若只是想获得权威且准确的名单信息,最简便安全的路径仍然是关注赛事官方渠道及可信媒体,而不是一味追求所谓的“超前爆料”。
2026美加墨世界杯的特殊性与可能的新变化
2026美加墨世界杯首次在三国联合举办,参赛队从32支扩军到48支,这直接导致球队名单的数量和复杂度成倍提高。更多球队意味着更多球员、更多联赛背景和更加庞杂的数据体系。出于提升用户体验的考虑,主办方与合作平台很可能会引入更智能的官方信息系统,例如可以按国家、位置、联赛、年龄层等多维度筛选球员名单的互动页面。理论上,这种基础级别的交互功能依然会保持免费,以增强全球观众的参与感和粘性。但随着扩军带来的内容爆炸,一部分深度梳理和个性化推荐功能则很可能被打包成“高级工具”,与付费会员体系挂钩。例如,为特定用户自动生成“关注球员清单”、定制推送某一位置球员的名单更新与表现追踪等,都有潜力成为付费项目。这意味着,在2026周期内,免费名单与付费服务的界线可能更为清晰——基础信息开放,高阶体验收费。
如何在免费与付费之间找到平衡
从球迷角度出发,面对“2026美加墨世界杯球队名单是否免费”这一现实问题,有几条实用建议。其一,在赛事前期阶段,优先锁定可信赖的免费信息源,至少保证官方球队名单、球衣号码等核心信息完全无门槛获得。其二,当需要更深入的解读时,可以先比较不同平台提供的内容,评估自己对数据深度的实际需求,避免为仅偶尔使用的功能长期付费。其三,如果对某支球队有极高兴趣,比如母国队或个人挚爱球队,可以考虑短期订阅提供多角度名单分析与数据跟踪的服务,把付费行为聚焦在真正关心的对象上,而不是盲目追求“全量数据”。对于媒体和平台而言,如何在保障基础名单信息免费共享的情况下,通过创新形式和高质量内容吸引用户为增值部分买单,才是2026周期竞争的关键。
相关文章
-
2026-04-21巴尔韦德身价涨至1.3亿欧 皇马购入仅花500万欧
在当今足坛转会费不断被刷新、豪门争相“烧钱”的背景下 一名昔日只花了区区500万欧就签下的年轻人 如今身价飙升至1 3亿欧 这种近乎“神话级”的成长轨迹 不仅让球迷感叹慧眼识珠 更让皇马的引援体系再次
-
2026-04-21世界杯专家预测怎么查
世界杯专家预测怎么查全网靠谱信息的实用指南 每到世界杯赛场开哨之前,“专家预测”就会铺天盖地地出现在各个平台:有的给出比分,有的分析夺冠概率,还有人拆解每支球队的战术特点。但现实是,信息太多并不
-
2026-04-21科贝-姆巴佩周中联赛可能出场 能出战国王杯决赛
科贝视角下的姆巴佩抉择 联赛出场与国王杯决赛之间的平衡艺术 当西班牙媒体科贝电台披露“姆巴佩周中联赛可能出场 能出战国王杯决赛”的信息时,舆论的焦点立即从简单的伤情追踪,转移到更复杂的竞技管理与
-
2026-04-21世界杯盘口分析实时
世界杯盘口分析实时的核心价值 每一届世界杯开赛之前,关于盘口的讨论就已经悄然升温。无论是老玩家还是新手,都在试图通过“世界杯盘口分析实时”这把钥匙,提前洞察赛果趋势、资金流向和市场情绪。真正吸引

